内容提要:《民法典》颁布后,责任竞合中“选择”的程序操作出现规范真空,既往实践中“择一消灭”的做法则因释明制度完善而有所改观,故理论上对实践“选择”做法的既有批评和建议都有更新、深入的必要。违约责任和侵权责任的竞合是责任竞合中典型且特殊的一类,“择一主张”仍然难以解决权利保障不充分和规范评价不全面两个问题。客观合并并不存在真正的理论和规范障碍。在多种客观合并类型中,可将诉讼标的“诉讼法说”的审理效果作为目标,借鉴强制合并理论构建特殊的单纯合并规则,以针对性地适用于违约责任和侵权责任竞合时的审理程序,为诉讼标的“旧实体法说”补齐短板。
关键词:责任竞合 纠纷一次性解决 相互影响 双重受偿 单纯合并
一、问题的提出
《中华人民共和国民法典》(以下简称《民法典》)第186条规定:“因当事人一方的违约行为,损害对方人身权益、财产权益的,受损害方有权选择请求其承担违约责任或者侵权责任。”责任竞合规则确立了由当事人“择一主张”的基本态度,其不仅在实践中普遍适用于合同责任和侵权责任的竞合问题,学理上也被认为代表了处理责任竞合问题的一般立场,具有总纲地位和升格为《民法典》总则编请求权竞合一般条款的潜力。
但是,责任竞合规则在《民法典》颁布前后却存在微妙的变化。在实体法层面仍然承袭《中华人民共和国合同法》(以下简称《合同法》)条文且保持“请求权竞合说”立场的同时,程序法层面却并未明文延续1999年最高人民法院《关于适用〈中华人民共和国合同法〉若干问题的解释(一)》(已失效)(以下简称《合同法解释(一)》)中“起诉时选择”的规则,这一变化为责任竞合中“选择”一词指向的诉讼程序打开了其他解释可能。在后《民法典》时代,责任竞合规则在实践中运行状况如何?加入法官释明后,“择一消灭”的问题是否已有所改善?特别地,责任竞合兼具实体和程序双重属性,当前规则能否满足违约责任与侵权责任竞合时法律适用和诉讼效率的实际需要?如果仍然不能满足,怎样的程序方案是较为适应我国既有实体法和诉讼法理念的?
二、“选择”的实践与问题
(一)“选择”的实践状况
《民法典》颁布前,责任竞合的程序操作主要规定于《合同法》第122条(内容基本与《中华人民共和国民法总则》第186条相同)与《合同法解释(一)》第30条,二者共同形成起诉时“择一主张”的安排。实践中进一步认为,“适用竞合只能是一次,不可能是多次的反复适用”,当原告选择一种责任并作出判决后,即使败诉或救济不充分,也不能再主张另一种责任,再次起诉将构成重复起诉而被裁定驳回。这种理念导致“选择”又具有“择一消灭”的效果。
“择一消灭”是对一事不再理规则的错误认知。民事诉讼法中重复起诉的标准具体规定于最高人民法院《关于适用〈中华人民共和国民事诉讼法〉的解释》(以下简称《民诉法解释》)第247条,该条内容被归纳为“三同说”,其中一项即为“后诉与前诉的诉讼标的相同”。最高人民法院对该条中诉讼标的识别标准长期坚持采纳“旧实体法说”,而“旧实体法说”是以实体法上请求权或法律关系来区分诉讼标的,故违约请求权和侵权请求权(合同法律关系和侵权法律关系)应分别构成不同的诉讼标的,不符合重复起诉的条件。“择一消灭”的理念主要从避免双重受偿风险的立场出发,但并未对法条进行严谨的教义学分析,使得当事人在错误选择后丧失了再次主张剩余可能成立的请求权的机会。尽管这种做法充分体现了规避双重受偿风险和一次解决纠纷的理念,但如另一请求权本可成立,也将在“择一消灭”下因选择不当而出现“失权”,故受到学界普遍批评。
当前,《民法典》第186条在框架上沿袭了《合同法》第122条的规定,虽然《合同法解释(一)》已经失效,但由于尚无替代,故实践中仍有不少法院维持了起诉时“择一主张”的做法。原告没有主动选择的,法院应当进行释明;法院释明后仍然坚持同时主张违约责任和侵权责任的,可能被驳回起诉。但值得肯定的是,根据最高人民法院《关于民事诉讼证据的若干规定》(以下简称《民事证据规定》)第53条规定,法院可以通过释明争议焦点促使原告变更诉讼请求,如在“某工作室与雷某某、奉某等车辆租赁合同纠纷案”中,原告某工作室向雷某某出租一辆机动车,雷某某后将车交给奉某驾驶,奉某驾驶中发生事故造成车辆受损,原告最初以租赁合同纠纷起诉,但由于奉某并非合同相对人,经法院释明后原告将违约之诉变更为侵权之诉。通过释明促使原告变更诉讼请求是弥补“择一主张”限定下诉讼效率不足并保障当事人实体和程序利益的重要举措,由此,因法院认定的法律关系与原告选择不一致造成“择一消灭”的困境已经有所好转。而在前诉未能恰当释明而原告又确实存在需要保障的利益时,有的法院也会支持原告再次以不同主张提起诉讼。
在司法实务已经转变的背景下,再以“择一消灭”描述并批评实践做法失之偏颇。事实上,对于诸如绝对权请求权和侵权请求权、物权请求权和合同请求权等竞合而言,由于竞合请求权的法律效果高度一致,一般情况下,不存在获得一项胜诉判决后重复主张的必要,故“择一主张”后及时释明的模式可以较为高效且圆满地处理问题。然而,当前实践在解决违约责任和侵权责任这一典型而又特殊的责任竞合制度时仍有不足,这是因为这一对权利人附加“选择”要求的规则存在两个错误的预设:第一,单一责任胜诉即可充分保障当事人民事实体权利;第二,在构成责任竞合时,忽视另一法律关系的存在并不影响结果公正,各项请求权可以完全独立判断。
(二) 权利保障不充分
从实体法层面来看,如若案件事实构成请求权竞合,仅允许原告“择一主张”并不能完全保证其实体权利得到充分救济。这是因为违约责任和侵权责任实体法一般意义上的保护重合部分仅有固有利益,单纯主张侵权责任就可能无法覆盖原告超出可预见性范围的履行利益或属于纯粹经济损失的返还利益。同时,过去实践中限制在违约之诉中主张精神损害赔偿,则单纯主张违约责任就可能会使原告丧失对精神损害的救济。
事实上,如果对于特定纠纷中一部分请求存在竞合,另一部分不存在,则应当将其视为两个独立的诉讼标的,允许分别起诉或同时主张。但即使原告在起诉时选择错误还能及时经由法院释明得到变更诉讼请求的机会,可获得胜诉后,却通常不能再就未能得到支持的部分继续请求法院判断是否成立另一责任主张,更不可能在“择一主张”的限制下同时请求。如在“某旅行社公司与张某旅游合同纠纷案”中,一老年旅客在旅行过程中因旅行社未尽安全保障义务而受到人身伤害,该旅客选择主张违约责任,但同时又提出了精神损害赔偿。《民法典》颁布之前,法院可以在原告提起违约之诉又请求精神损害赔偿时释明其变更诉讼请求,否则无法支持该部分赔偿。《民法典》颁布后,第996条支持在违约行为同时构成侵权责任时于违约之诉中主张精神损害赔偿的做法,相当于例外允许竞合责任同时主张,方便当事人一次性得到充分保障。但是,如若该老年旅客在本案中主张侵权责任,则固然可以覆盖精神损害赔偿无疑,可对于因违约而需要解除合同时应当返还的旅行费用或其他合同法上的诉求却又难以在侵权之诉中主张。同样,为了方便消费者,产品责任将产品自身损失纳入赔偿范围,实现在一个侵权之诉中解决受害人全部损害赔偿请求的目的。上述立法理念不仅说明“择一主张”胜诉后仍然存在被忽视的剩余利益,也侧面证明了“择一主张”在诉讼效率上的不方便。有限的个别特许法条仅能创设“单向包含”的便利,无法反向适用。
而从诉讼法视角出发,“择一主张”也在一、二审法院法律关系认定结果不一致时制造了麻烦。由于变更诉讼请求仍属当事人处分原则作用范围,不得由法院职权变动,否则存在判非所请及突袭裁判的风险,而在二审中变更诉讼请求还受需对方当事人同意否则发回重审的限制。因此,当原告基于一审法院释明变更诉讼请求获得胜诉后,若二审法院认定结果不一致,则又存在二审是否可以直接改判的法律问题,一旦发回重审则将使一审法院面对因自身释明而加重原告诉讼负担的难堪境地。这一处分原则、法官中立原则与纠纷一次性解决间的平衡难题迫使最高人民法院修改了《民事证据规定》,将法院“应当告知当事人可以变更诉讼请求”改为由法院“将法律关系性质或者民事行为效力作为焦点问题进行审理”。
(三)规范评价不全面
“择一主张”在影响损害赔偿范围的同时,也作用于责任竞合时单一责任主张的法律适用。赋予原告有权“选择”的同时强调“择一主张”,不仅意味着原告可以选择其认为最有利的责任主张,同时也默认法院在后续审理时可以单独适用选定责任的法律规范,而不必考虑是否构成责任竞合。换言之,即使在构成责任竞合的情况下,竞合请求权的判断也彼此独立、互不影响。
责任竞合中法律适用时请求权相互独立判断的理念,来源于德国法上“请求权竞合说”中的“自由竞合”(freie Anspruchskonkurrnz),其核心是各项请求权独立评价,是否成立遵循其自身规则的独立原则(Selbstständigkeitsregel)。在竞合时选择何种理论与本国实体法对以合同和侵权为代表的竞合法律关系的理解有关。《德国民法典》颁布早期,德国在竞合问题上采取与法国法相同的“法条竞合说”,但由于德国在两种请求权立法中设置了诸多差异,故最终改为“请求权竞合说”。类似地,我国学者在讨论责任竞合时也同样主张侵权责任和违约责任在构成要件(归责原则)、举证责任、责任方式、赔偿范围、诉讼时效等诸多方面存在差异,建议应当给予原告选择权。
但是,违约责任和侵权责任的法律规范是立法者以其单独存在时为模型建立的,在两种法律关系竞合存在时忽视另一法律关系而仅适用单一规范,并非法律本意。在德国司法实务中,“请求权竞合说”原则上采用“自由竞合”,作为例外仍需要考虑请求权间的相互影响,进而调整赔偿范围、诉讼时效等内容以实现效果的接近,因此事实上采取的是“相互影响说”。责任竞合时相互影响的存在早已为我国实体法学者获悉并认同。有学者归纳认为,我国法上请求权的相互影响主要体现为合同法律关系对侵权责任的缓和,具体又包括法定责任缓和与约定责任缓和,其中前者指在赠与、无偿保管和无偿受托合同关系中限定仅在债务人“故意或重大过失”时承担责任(《民法典》第660条、第897条、第929条),后者指约定的责任减免,二者都应对侵权责任产生影响,同时,成立产品责任时也将使合同中完全由买方承担责任的默示免责条款失效,前述观点在实务案例中也得到应用。例如,在“某物流集团股份有限公司与某保险公司保险人代位求偿权纠纷案”中,因被告物流公司与原告保险公司的客户甲公司签订有物流合同,物流公司在履约过程中造成了货物损毁,保险公司对甲公司进行赔付后向物流公司行使代位权,请求其就运输货物的损毁承担侵权损害赔偿责任,物流公司抗辩称其与甲公司间约定的物流合同中存在责任限制条款。如果法院在该案中单纯适用侵权规则,则架空了合同双方合理防范和分配商业风险的安排,使被告承担过重的给付。
除实体法上关注的合同法律关系对侵权责任的缓和,侵权之债免于抵销的特性也可能作用于合同之诉。我国实体法理论认可侵权损害赔偿禁止抵销,实践中也已经出现案例认为“劳动报酬之债与……侵权之债属于法律禁止抵消的债权”。2022年11月4日最高人民法院公布的《关于适用〈中华人民共和国民法典〉合同编通则部分的解释(征求意见稿)》第60条第2款已将其列入规范计划。由于合同之债无此限制,如坚持将二者分别对待,则就同一损害提起的合同之诉和侵权之诉就将具有截然不同的结果,这同样呈现评价不全的缺陷。对此,考虑这一问题通常在原告取得基于合同的胜诉给付判决后出现,日本法学者认为在被告主张抵销时,具有再次评价是否可以同时成立侵权而禁止抵销的需要。笔者认为,这种评价在诉讼中被告提出抵销抗辩同样也可进行。
“择一主张”的要求恰恰妨碍了对不同法律关系的规范进行全面检视和评价,当事人在责任选定后可能忽视了提供另一法律关系成立证据或援引另一法律关系抗辩的需要,法院也可能忽视了另一法律关系对原告主张法律关系的影响。此时,法院就可能因为事实情况了解不全面,而在请求权构成要件、法律效果的适用上出现错误。虽然证据资料提供不充分的错误不在法院,但“择一主张”下发生这种状况的概率还是会高很多。另外,既然考虑相互影响时需要对另一法律关系作出认定,相当于法院此时突破了仅审理一项法律关系的限制,在审理范围已经“扩容”的情况下,再要求“择一主张”算不上节省了多少资源,反倒浪费了可以用于另一责任认定的判断基础,并对后续审判制造了矛盾裁判的风险。
三、解决方案及其理论障碍
(一) 同时评价的解决方案
欲实现充分保障,或许只需要消除“择一消灭”规则,亦可允许原告前后提起不同请求;欲创造评价空间,也或许只需要在审理任意责任主张时留意另一法律关系,毋须要求原告同时主张竞合责任。但是,在一个案件中同时实现两个目标最好的方法当然是允许同时主张不同责任,理论研究就此提出了多种解决方案。
这些方案同样可以区分为实体法和诉讼法层面。实体法层面的方案看重从法律适用上将依据法条整合或确定为竞合条文之一,具体又可以分为两种类型。第一种是将竞合时的法律效果进行整合,使得复数责任/请求权转化为一个,权利人即可以行使该统合请求权替代多个竞合请求权,责任竞合理论中的“请求权规范竞合说”和“全规范统合说”即属该种类型。第二种类型不将竞合责任整合,但主张在竞合时仅得适用其中一种,此说相当于进一步圈定了原属竞合情形下各种责任的适用范围,例如,法国法在请求权竞合理论中采“合同与侵权责任不累积”原则(non-cumul des responsabilités contractuelle et délictuelle, 以下简称“不累积”原则),限制存在合同法律关系的案件适用侵权责任;我国有学者主张可在竞合时视情形具体适用违约或侵权责任的“新法条竞合说”。实体法层面的方案通过对法条本身进行调整,消除了当事人主张多种责任的可能,是消除责任竞合的根本方案。
诉讼法层面的方案自不对法条内容和适用范围进行调整,但创造了在同一案件中由当事人同时主张不同责任或由法官适用不同责任的空间。诉讼标的是民事审判的基础单元,不同的诉讼标的识别标准影响着审判内容。围绕是否维持当前实务较为通用的诉讼标的识别标准同样可区分两种类型的方案。一种方案是,维持以实体法上请求权为识别标准的“旧实体法说”,此时原告如需同时主张不同责任,必然需要适用诉的合并的规则。当然,由于竞合责任与相互独立且均能同时完满实现的聚合责任存在差异,故在具体合并方案上可能需要在竞合合并、选择合并、(客观)预备合并、单纯合并等多种合并制度中具体确定。另一种方案是,由于以实体法请求权确定审理内容的做法在德国诉讼标的发展历史上早就受到质疑,且请求权竞合正是其中的重要原因,因此德国学者提出了纯粹诉讼法上的诉讼标的识别标准,也即“诉讼法说”(日本和我国台湾地区学理上的“新诉讼标的理论”)。以德国通说“诉讼法说”中的“二分肢说”为例,诉讼标的由诉的声明与案件事实而非实体法上请求权确定,法官不再受到当事人请求权主张和处分的限制,而可以自行确定应予适用的法律,更贴合“法官知法”的理念。
从诉讼审理内容来看,各种方案其实殊途同归。诉讼标的“旧实体法说”的诉的合并方案授权原告通过一并起诉扩充审理内容;诉讼标的“诉讼法说”方案则减轻原告负担,允许法官职权“扩容”;实体法层面的方案则是整合责任,使原告主张一种责任即可实现完整救济,在诉讼之外完成原始“扩容”。
虽然方案效果相通,但形成理论共识并转化指导实践的难度则存在差异。从简化诉讼程序的视角来看,实体法层面的解决方案肯定是最好的,但整合实体法上证明责任、诉讼时效、法律效果各异的竞合请求权规范实非易事。“诉讼法说”在减轻原告逐一检索并主张实体法请求权负担的同时,相应增加了法官准确、全面适用法律并向当事人释明的义务,这对实体法法典化体系性和法官专业性都提出了颇高的要求。因此,同样承袭德国民诉法理论的日本和我国台湾地区也未在诉讼标的识别标准上普遍采纳“诉讼法说”。就此,在保留实体法和诉讼法既有共识的条件下,唯有诉的合并一种解决方案。
诉的合并分为主观合并与客观合并,同一当事人间若干诉讼请求的合并是典型的客观合并,它既可以因原告同时提起多数诉讼请求而形成,也可因诉讼过程中增加诉讼请求而形成。现行法并未对诉的客观合并制定详细要求,《中华人民共和国民事诉讼法》(以下简称《民诉法》)中仅有第143条允许对原告增加诉讼请求进行合并审理的规则与客观合并直接关联,《民诉法解释》中对诉的客观合并的牵连性限制主要是第221条中的“同一事实”,这也不会排除责任竞合的情形。
既然通过客观合并同时主张竞合责任并未违反诉讼法上的任何法律规定和客观合并理念,那么禁止客观合并就更应需要有力理由支撑。过往否定客观合并的理由主要有以下两点:第一,违约责任和侵权责任在赔偿范围上可能完全相同或存在重合(包含关系或交叉关系),当法官作出双重胜诉给付判决时,原告可能由此获得双重受偿,对应被告则承担双重给付风险;第二,合同法律关系与侵权法律关系在构成要件、法律效果(如损害赔偿范围)上存在较大差异,法院不习惯在一个案件中同时进行审理。
(二) 障碍之一:双重受偿的风险
双重受偿风险是批评同时主张竞合责任最普遍的理由,也是立法者设计责任竞合条款时的理论基点。一般认为,责任竞合是作为抽象规范的民法从不同层面调整民事法律关系时,数个规范适用于同一法律事实的现象,当违约责任和侵权责任的内容均为赔偿损失时,不能双重请求以免构成不当得利。但是,仅因实体法上存在双重受偿风险就要求诉讼法上必须采取“择一主张”的方案并非理所当然。
一方面,同时受理竞合责任主张并不必然导致双重受偿的风险。因为实体法上帝视角和诉讼法动态视角的差异,双重受偿风险实际仅存在于同时成立两种关系且两种责任具有不重合赔偿部分的情形,无论在仅成立一种法律关系,还是两种责任均能充分救济的情形,都不存在这种风险。当仅成立一种法律关系时,原告仅能获得针对一种责任的胜诉判决,不存在双重判决;当成立两种法律关系且两种责任均可充分救济时,两种责任的救济内容(即损害赔偿数额)应该是完全一致的,法官能够明确辨认并通过执行一份判决充分救济权利人(如下图,实线表示不存在双重受偿风险,虚线表示存在,图示略去两种法律关系均不存在的情形)。

另一方面,需要明确该风险并非由诉讼上同时主张两种责任导致,而是实体法上未能将两种责任的救济范围完全分离独立产生的。如果实体法能够完善发展使得任意案件都能够通过仅适用侵权责任或违约责任获得救济,同时在构成要件层面禁止案件适用不必要主张的民事责任,这一问题自然可以迎刃而解。正是由于我国实体法理论和司法实务还尚未能够实现这一目标,因此需要接受并寻找解决这一问题的其他方案。
在过往关于请求权竞合的讨论中似乎存在着这样一种逻辑悖论,即一方面承认在我国现行民事实体法框架下,发生责任竞合时单一责任不能充分保障权利人;但另一方面借鉴比较法上诸种责任竞合解决理论时,又不顾实体法差异,认为必须学习仅允许实现一种请求权的法律适用方案。问题在于,无论法国法还是德国法也都并不是通过限制选择来避免双重受偿的。法国法上“不累积”原则不能从文义上理解为限制同时主张,其本身仍是法律适用而非程序操作层面的规则,它是通过限制侵权责任在构成合同法律关系的适用,使原告无法同时主张竞合责任,自然也无法获得双重胜诉判决。德国法上“请求权竞合说”主要是协调请求权规范适用的理论,无意限定原告仅可选择一种请求权行使,事实上德国在诉讼标的识别标准上采“诉讼法说”,也无须原告明确选择请求权。但是,德国法上对请求权保护范围作了较为细致的分割,对于保护重合的部分,当一种法律依据能够成立时即可确定原告能够获得该部分的给付,而对于不重合的部分,也不影响法官继续检索可供适用的其他法律依据,由此同样不会造成双重受偿。
实务中,允许原告同时主张并统一核算损害赔偿反而不会导致责任竞合时发生双重受偿问题。在“龙某某与某养老服务公司服务合同纠纷案”中,原告龙某某与被告养老服务公司签订服务协议约定照顾龙父,在养老院疗养过程中,龙父因护理不到位而造成多处压疮,又由于其自身患有多种疾病,病情恶化,经抢救不治身亡。原告起诉被告请求解除合同并返还预交费用,同时请求被告赔偿医药费、死亡赔偿金、精神抚慰金等费用,一审法院并未释明原告仅能“择一主张”,但审理时具体针对违约之诉下预交费用和侵权之诉下龙父医治病亡费用逐项确定可否支持,判决退还预交费用及酌定赔偿部分医疗费用和交通费,二审法院认为一审虽无释明,但处理结果并无不当,判决驳回上诉,维持原判。本案两审法院均未认定侵权责任,从逻辑上看应属于本文所称仅成立合同法律关系而无双重受偿风险的情况,但审理中法院基于原告主张损失逐项判断的方法是颇具参考意义的。
(三) 障碍之二:唯一定性的习惯
实务禁止责任竞合的现象早已为民法学者发现,在责任竞合理论为学者介绍并推广之前,司法实务对待此类案件采取的是依照既定习惯职权确定适用一种责任的方法,这与法院的审判方法存在密切联系。司法实务习惯在审理中首先对案件进行唯一定性,如前文所述,法官认定与当事人(主要是原告)主张不一致时,还需要集中作为争议焦点进行审理,促使原告变更诉讼请求以实现纠纷一次性解决。从《民事证据规定》第53条对法官释明争议焦点的预设条件来看,定性主要包含“法律关系性质”和“民事行为效力”两项内容,责任竞合即为同一案件事实符合两种不同性质法律关系的情形。
实务中常用的法律关系分析方法不同于实体法法教义学倡导的请求权分析方法,它需要识别并确定特定的民事权利/义务处于何种法律关系之中,由此确定相关法律规范,并检索该关系中的全部关联民事权利/义务,以妥当处理系争案件。具体而言,在诉讼过程中,法院的审理起点是对法律关系进行定性,而非依据原告诉讼请求确定应予作为裁判基础的请求权规范;相应地,定性后法院需要以时间顺序尽量全面的了解案件事实,并在定性框架内充分调动可用的规范资源给予当事人救济。原告在一次审理中主张两项不同法律关系性质的诉讼请求自然不受法院欢迎。
在定性关系之内,即使对于当事人一些没有主动明确提出的法律观点,法官也愿意向其释明以促进纠纷的一次性解决。例如,在合同法律关系中,如果双方对合同效力观点有别,认定结果必然与其中一方不一致,实践认为法官此时不宜机械适用“不告不理”原则,而是需要向原告释明变更或者增加诉讼请求,或向被告释明提出同时履行抗辩;当原告主张被告支付违约金,而被告以合同不成立、未生效等理由提出免责抗辩未获支持时,司法解释认为法官需要向被告就有权主张调整违约金进行释明。司法实务也并非完全不接受在一个案件中处理不同定性的诉讼请求,特别是在合并具有纠纷一次性解决效益且诉讼请求实际否认了不同法律关系成立之时,实务即有案例认可原告同时请求撤销调解协议和就侵权行为请求损害赔偿。
反之,一旦同时主张的诉讼请求超出设定法律关系,即使不存在责任竞合问题,法院也更愿意让原告另行起诉而非在本案中一并解决。如在“普某与某投资有限公司等租赁合同纠纷案”中,原告从被告之一处租赁了一套房屋,后国土部门收回附着租赁房屋的土地另行开发,拆除房屋的过程中扣押并损坏了房屋中原告所有的物品,原告分别请求被告承担租赁合同违约责任和其所有物品被扣押和损害的侵权责任。最高人民法院认为,物品损坏的责任与出租人违约责任无关,属于独立的侵权行为,不适用《合同法》第122条,但也维持了二审判决令原告另行起诉的观点。唯一定性的观点甚至也影响到了“请求权竞合说”下自由选择的立场,特别是在共同诉讼中部分被告并非合同相对人之时,原告相当于被限制了主张违约责任的机会。如在“林某某与郑某某、沈某某租赁合同纠纷案”中,原告林某某主张其与沈某某签订有店面租赁合同并预交费用,且在接受场地后支出了改造费用,但后续郑某某将店面上锁拒不交给林某某使用,沈某某亦未能做好协调履行合同,故其请求解除合同并请求两被告赔偿损失。法院认为,由于庭审中原告确认其对沈某某提起的是违约之诉,对郑某某提起的是侵权之诉,两案法律关系性质不同,且经释明原告仍不变更诉讼请求,故裁定驳回起诉。唯一定性习惯除主导法官思维外,对当事人的辩论思维影响也很大,当原告主张侵权之诉,被告往往会基于双方存在合同关系而表示反对,也即在法官处仅仅意指单个案件中不认定不同法律关系的做法,助长了当事人心中法律关系不能同时存在的想法。
从法官视角而言,在一个案件中处理两个法律关系提高了法律适用的复杂性,尤其是同一事实、相同给付目的下构成责任竞合的两个法律关系。实体法在论证责任竞合应给予原告选择权的理由时,一直在强调两种责任在构成要件、举证责任、赔偿范围等事项上的差异,由此认为应当让受害人选择对其自身更为有利的责任主张。对应地,如果允许原告同时主张两种责任,则意味着法官需要在一个案件的庭审程序中处理两套规则可能不同但保护利益又有相通之处的民事责任体系,这增加了对冲突规则进行解释的需要,不如仅审理单一民事责任便利。如在“陈某某与某合成材料厂等侵犯技术秘密和经营秘密纠纷案”中,被告陈某某曾系原告合成厂员工,双方签订有《保守秘密、限制竞业协议书》,原告起诉被告侵害其商业秘密,被告辩称本案作为劳动争议应先经由劳动仲裁裁决。最高人民法院并未正面回应劳动合同关系对侵权之诉的前置程序是否存在影响,而是以责任竞合规则当事人有权“择一主张”为由认同人民法院直接受理案件。诚然,劳动争议诉讼前置程序受到理论争议,但在实证法背景下法院仍有必要对请求权间是否产生相互影响、具体产生何种影响作出明确回应,而不宜借“自由竞合”逃避说理。
随着司法实务实体法理论水平的提高,在一个案件中审理两个法律关系的做法事实上也逐渐不完全为实务排斥,2008年最高人民法院《关于印发〈民事案件案由规定〉的通知》即提示确定案由时可以并列,但由于责任竞合时“择一主张”的规则已由法律和司法解释明确规定,故案由规定也只能保持一致。一般而言,诉讼合并与分离标准不当导致的分案尚不致严重损害当事人实体权利,但也直接对当事人的诉权产生影响,引发诉讼迟延。然而在责任竞合的情况下,分案处理不仅加大了计算损害赔偿数额时双重受偿的风险,也不利于法官在同一案件中综合考虑竞合责任的相互影响,对当事人实体权利实现的损害是更明显的。
四、“选择”的解释可能
禁止客观合并的理由并非不可辩驳,这一制度本身还对责任竞合问题的解决制造了新的障碍;对比之下,在当前责任竞合程序操作未有规范定论的情况下更有尝试客观合并的必要。但当前《民法典》第186条条文仍然是在依法裁判语境下实施客观合并的规范障碍,因为该条文明确规定,“受损害方有权选择请求其承担违约责任或者侵权责任”,即依通常文义理解,权利人只能主张两种竞合责任中的一种。
(一) “起诉时选择”与“裁判时选择”
从《合同法解释(一)》的规则来看,责任竞合中的“选择”最先被考虑为“起诉时选择”。但是,《民法典》186条的文本并非当然支持在“起诉时选择”的解释方案,因为如果严格进行文义解释,第186条的适用条件明确排除了仅成立一种法律关系的情形。“因当事人一方的违约行为,损害对方人身权益、财产权益的”一语,即明确要求案件事实应当同时成立合同法律关系和侵权法律关系,即违约方必须同时负有侵权和违约责任。循此而言,只要是在事实查明之前,无论是在起诉时,还是庭审前,都无法确定本案是否可以属于适用第186条的情况。既然不能确定构成要件满足,自然也不能适用要求当事人“起诉时选择”的法律效果。
不能在起诉之初选择,那能否在确定责任竞合成立之时,也即“裁判时选择”呢?实践中,法官确实并非完全不考虑其他责任是否存在,而是仍可能结合案件实际情况具体确定两种竞合责任是否都确实可以主张,并回溯性地确认原告有权选定责任类型。例如,在“金某某与某轮船有限公司海上人身伤亡损害赔偿纠纷案”中,原告的诉讼请求是赔偿经济和精神损失,以当时司法实践观念而言,权利人仅可在侵权之诉中主张精神损害赔偿,这也与最后法院认定原告选择的责任类型一致。但是,法院并非在基于诉讼请求可以确定责任主张后就仅仅审理侵权责任,而是明确认定“被告未将原告安全运输到约定地点,没有尽到旅客运输合同约定和法定的义务,理应承担违约责任”,并认为违约行为同时符合侵权行为的构成要件,原告因此有权依据《合同法》第122条选择主张责任。此种做法固然更符合责任竞合的法律适用逻辑,但“裁判时选择”的实质效果已经与“择一主张”有所差别。看似法院的判决与原告的起诉内容是一致的,审理过程却并没有省略对潜在竞合责任的确认,也即事实上法官是审理了两个请求权,或者说至少审理了作为先决问题的侵权行为与合同效力问题。然而,尽管法官事实上同时审理了两种责任,却可径直适用法条基于原告请求得出仅针对一种责任的判决。也就是说,虽然能够通过将“择一主张”解释为“裁判时选择”解决法律适用上的悖论,但这样做仍然会留下权利保障不充分、规范评价不全面的漏洞。
比较法上各国责任竞合的规则都不是一夕之间形成的,而是以本国实体法上的具体规则为基础,在司法实务中逐步磨合才达成一致的。法国法上,责任竞合规则的讨论源于19世纪末学者对合同法和侵权法之间关系的争论,此后法国最高法院作出了一系列承认并确定“不累积”原则的判决,但直到1945年法国最高法院才明确表明合同当事人在可以主张合同法时不可以适用侵权法。德国法上,自《德国民法典》于1900年施行后,责任竞合问题的争论就长期存在,早期占据理论优势的是合同法优先于侵权法适用“法条竞合说”,直到1934年罗尔夫·迪茨(Rolf Dietz)出版《合同和侵权的请求权竞合》(Anspruchskonkurrenz bei Vertragsverletzung und Delikt)一书才使“请求权竞合说”逐渐占据上风,但是“请求权竞合说”在给予原告选择权时,也使原告获得了排除另一种法律规范适用的机会,于是法院又通过个案裁判中逐个确立权利人在主张一种责任时实质受到另一种责任影响的具体情形。英国法历史上对合同与侵权诉因适用范围的严格限制使得二者长期较少存在交叉适用领域,责任竞合问题也相应不突出,但自1932年的多诺霍(Donoghue)诉史蒂文森(Stevenson)案确立过失责任后,二者的重合适用问题逐渐显现,法官在系列裁判中逐步允许了当事人在合同关系中依据侵权请求人身、财产损失以及纯粹经济损失,而关于侵权救济在何种程度上要受到合同法的影响的讨论时至今日仍然存在。可见,各国即使在确立了相对成熟的侵权法和合同法后,对于二者竞合时的适用关系,究竟应当采取何种理论、细节又应当如何处理都仍然需要时间检验。责任竞合的实体法规则需要从单独适用导致不公平法律效果的个案出发反思,并在实践中不断改良。
相较而言,我国达成这一明确却稍显粗糙的“选择”规则时却并没有经过这样长时间的讨论与实践。自1986年《民法通则》首次从法律层面体系性规定合同责任和侵权责任后,仅历经10余年实践,就在《合同法》首次立法中明确规定了“择一主张”,并随即在司法解释中明确为“起诉时选择”。无论是为了充分提供救济,还是帮助司法实务在个案中梳理责任竞合中不同责任相互影响时应当产生的法律效果,都需要法官能够在审理过程中同时考量不同责任,“择一主张”却成为了在司法中检验理论和形成判例的阻碍。
当前我国实体法上责任竞合时法律适用规则的不明晰,使责任竞合时法律效果确定存在困难,但学者和法官也不能提出或采纳一种以牺牲当事人实体法法定利益为代价的方式指导裁判审理和法律适用,而是必须直面问题,寻找实体法上的解决方案,并通过诉讼实践对其进行筛选。事实上,实体法学者一直着力探寻解决责任竞合问题的实体法解释方案,但理论和实务对责任竞合诉讼程序僵化理解使得实体法理论难以进入司法裁判供法官参考选择。
(二) “可同时选择”的解释方法
回到“选择”这一概念,笔者认为,应当将其理解为对原告明确其法律依据的要求,即受损害方的诉讼请求必须明确选择违约责任或侵权责任,不能模糊地要求损害赔偿,当然这并不意味着否认原告同时主张两项责任。由此,《民法典》第186条可以作为《民诉法》第122条第1款第(三)项“有具体的诉讼请求……”在责任竞合问题上的特殊规定。就法律适用而言,无论是法律关系分析方法还是现在逐渐发展起来的请求权基础分析方法,都需要对两种责任逐一进行审查,要求原告明确其主张的责任性质,这也符合实务中诉讼标的“旧实体法说”的识别标准。
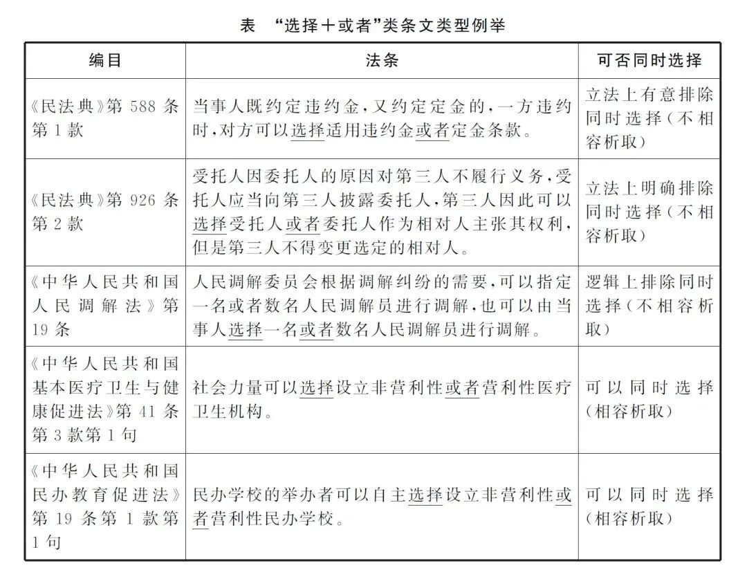
“可同时选择”也并不超出法律对于“选择+或者”类规则的理解。“或者”是具有选择关系的连词,在语言逻辑学上常用于连接具有析取关系的肢命题(或称选言命题),即反映事物的若干种情况或性质,对整个析取式的真而言,只要有一个析取肢的真就足够了。但这并不代表“选择”的结果只能是“或者”之一而无法并存,在析取命题中,就存在析取肢可以共存的相容析取和不能并存的不相容析取。在法律规范中,上述语言逻辑的规则同样存在。以具体法律条文为例,“选择+或者”组合既可以表示在两者中只能择一成立,还可以理解为对列举结果的授权规则,权利主体也可根据自身需要同时选择。具体属于何种情况需要考量逻辑上是否存在同时选择悖论,或者法律有意排除同时选择。(参见下表)例如,在设立社会力量设立医疗卫生机构或民办学校举办者设立民办学校时,立法授予了其设立不同性质机构或学校的权利,且在设立其一后仍可设立其他性质的机构和学校。

前述举例可能引发的疑问是,即使同一主体可以成立不同性质的医疗卫生机构或不同性质的民办学校,但对于同一个医疗卫生机构和民办学校而言,则只能具有一种性质。若套用这种理解,同一项损害上也不能存在侵权和违约两种定性。但是,这种定性限制并不来自授权规范本身,而是法律规定和事物客观性质造成了这种限制。因此,同样的限制是否也必然存在于侵权和违约定型上,需要具体分析而不全由文义决定。笔者认为,当“或者”连接的概念属于两种不同的权利时,不相容析取关系是对权利人行使权利的限制性规则。在法律明确授予权利人各项权利时,限权规则应当保持谨慎,并需要具有恰当修正方式。《民法典》合同编第588条第1款与原属合同法的责任竞合规则具有相似性,但如果将二者具体比较,则存在两项差异。第一,违约金和定金基本被认为是指向对同一违约行为所造成损失的赔偿,而违约责任和侵权责任的保护范围一般均认为可以存在差异。第二,《民法典》第585条第2款前段和第588条第2款分别设置了定金配搭补充赔偿和违约金配搭司法增额的规则,相当于在选择后也分别安排了对应的填补违约损害赔偿机制。因此,相比于保护利益较为统一且具有辅助规则帮助充分保障权利救济的违约金、定金择一问题,责任竞合规则需要给予权利人更多的自由。
五、单纯合并的适应性和特殊设计
在为客观合并适用于责任竞合制度奠定理论和规范可能后,仍需要对合并的具体方式作出设计。诉的客观合并在我国理论上有单纯合并、竞合合并、客观预备合并、选择合并四种形态,其中竞合合并是为责任竞合专设的合并方案,但在具体内容上与选择合并相似,故比较法上通常只体现为单纯合并、选择合并与预备合并三种。由于在责任竞合中需要同时实现充分保障和全面评价两个目标,笔者认为,可以考虑采用特殊的单纯合并制度。
(一) 竞合合并和选择合并的适用缺陷
竞合合并和选择合并在我国早期民诉法理论中被视为两种独立的合并制度。其中,竞合合并专用于竞合请求权的合并,虽然它们具有同一给付目的,但彼此的判断是独立的,既没有先后顺序的区别,法官也必须对全部请求权进行审理。竞合合并与单纯合并就审理过程而言并无较大差异,二者的区别主要在于裁判方式,由于竞合请求权的给付目的相同,当各项请求权均成立时,法官也仅需要作出一个胜诉判决;而当部分请求权成立,部分不成立时,法官就需要在判决中具体说明胜败部分。
选择合并指原告多数诉讼请求中法院判令被告履行其中之一的合并,有学者列举了并列和补充两种选择合并的类型:原告基于同一买卖合同请求被告给付冰箱或者音响,法院选择其一判决即为并列;原告请求被告先履行某一义务,又请求法院判令在被告不履行该义务时应履行另一义务,如在被告不交付或不能交付汽车时,赔偿汽车市价5万元,此即为补充。
依诉讼标的“旧实体法说”理解,竞合合并确属客观合并,法官也必须对竞合的各项请求权逐一审理。但是,选择合并仅在选择的标的物上呈现多数,对于是否存在多数请求权(诉讼标的)进而构成合并还需要进一步考察。并列型选择合并主要对应的是实体法上选择之债的情况(《民法典》第515条),但选择之债中并不存在多个请求权,只是在给付内容上存在选择,并不构成诉的合并。补充型选择合并体现的是在特定条件下请求权的转化而非任意选择,如合同履行请求权和合同解除后财产返还请求权无法同时成立,无论法院还是当事人也都不能违背客观事实任意择一实现,故其虽然构成客观合并,但不对应责任竞合处理的情形。
日本法上坚持诉讼标的“旧实体法说”的学者尝试通过选择合并解决责任竞合问题,但其定义与前述观点有别,是指在原告同时主张多数竞合责任的情况下,法院自行在其中选择一项容易获得认可的请求展开审理并作出判决,当法院基于一项法律理由认可原告诉请后,即不必再对其他理由进行审查。在实践中当事人一般仅会提出未经法律评价的生活事实,此时法官将审查适用及释明可对应的实体请求权以实现类似诉讼标的“诉讼法说”的效果,由此可减轻原告起诉时选择责任的负担,也能避免对被告突袭裁判。
竞合合并与日本法上的选择合并就裁判结果而言具有相似性,即均仅作出一个胜诉判决,但在审理内容上则存在明显差异。竞合合并仍然需要对各项请求权是否成立进行逐一审查,而选择合并时法院一旦确定一项请求权成立之后就可直接作出胜诉判决,不必再审查其他请求权。不审查其他竞合请求权是否成立将存在前文所提及的责任竞合构成要件适用逻辑的问题,更在构成责任竞合的情况下忽视未审查的法律关系,既不利于充分保障权利,也使得“相互影响说”的效果没有发挥空间。
但是即使像竞合合并一样逐项审查请求权状况,最后作出的单一胜诉判决所包含的诉讼标的内容也存在疑问。如果此时一项请求权是不成立的,就需要考虑是否应当给予这一判断结果有既判力的说明(即记入主文),此时竞合合并的判决结果就与单纯合并别无二致。如果此时两项竞合请求权都是成立的,那么最后的胜诉判决是仅针对其中一者的,还是对二者法律效果的整合也需要考虑清楚。对于由物上返还请求权和租赁合同到期返还请求权构成的同一给付的合并而言,其法律效果高度重合固然不存在差别,但违约责任和侵权责任保护范围的差异就会使得不同的裁判结果给付数额有别。如果不整合,则竞合合并与选择合并的判决结果就较为相似,若是整合,则竞合合并的判决结果就再次与单纯合并相同。
(二) 客观预备合并不适应竞合问题
日本也有学者主张通过客观预备合并解决责任竞合问题,其观点为,原告在起诉时可将竞合责任主张按顺序排列,未排列时由法官释明确定顺序,法官循顺序进行审理。责任竞合适用预备合并的优势在于能够充分尊重当事人对待审诉讼请求的选择处分权利,不违背处分原则,还能促进纠纷的一次性解决。
预备合并的通常用途是方便原告起诉时一并提出相互排斥的诉讼请求,并交由法官按顺序审理,主位请求成立时,备位请求没有审理必要,主位请求不成立时才以备位请求补救。特别地,日本法和德国法上均认可将同时成立、但具有密切关系的诉讼请求递进式地适用预备合并,即在先位请求胜诉的情况下才有必要继续审理备位请求,日本法称之为重叠合并,德国法称之为不真正预备合并(Uneigentliche Eventualhäufung)。
事实上,不真正预备合并与单纯合并在审理上具有相似性,因为在先位请求成立的情况下,备位请求将同时得到审理,故日本学理上存在该种情形属于单纯合并或预备合并的争论。个案中,适用何种诉讼形态可能与原告在起诉之时的表达方式有关,在因原告于起诉之时不能确定是否存在履行不能而希望同时主张继续履行与财产返还两项诉讼请求时,他既可以将后者以将来给付之诉的方式提出,使二者形成现在给付之诉和将来给付之诉的单纯合并;又可以将后者作为前者不成立时的后位请求提出,使二者构成预备合并。客观合并的类型在特定案件事实下并非绝然唯一,而是可基于当事人意思变化调整。
但是,预备合并顺序审理的思维仍然难以适应违约责任与侵权责任竞合的特殊情形,原因即在顺序审理并不能满足充分保障和全面评价的需要。一方面,无论是互斥的预备合并还是递进的不真正预备合并,以顺序安排实现诉讼效率的逻辑在于先位请求的裁判结果可以用于判断后位请求是否有必要进行审理,但违约责任和侵权责任的成立在构成要件上并无必然联系,在先位责任赔偿计算完毕后,后位责任是否能够就剩余部分支持原告请求也仍然需要实际审理才能实现,这使得预备合并的制度优势没有发挥空间。如果认为先位请求成立就可以不审理后位请求,则预备合并就将重蹈选择合并的覆辙。另一方面,违约请求权和侵权请求权存在相互影响,按顺序逐一审理就可能使法官落入唯一定性的“窠臼”。
(三) 特殊的单纯合并
1. 特殊单纯合并的设计理念
在未采取“法条竞合说”的大陆法系诸法域中,能够将违约责任和侵权责任竞合的审判程序处理得较无争议的国家莫过于德国。德国法上既允许原告在起诉时一并主张全部损害赔偿,也能够给予请求权相互影响足够的辩论、适用空间,这并不是由于德国法采用了任何客观合并的制度,而是因为其选择了诉讼标的识别标准“诉讼法说”。既然责任竞合是“诉讼法说”优于“旧实体法说”的主要场景,那么如果能够在维持“旧实体法”说的条件下,通过特殊的客观合并规则使得审理能够获得近似采用“诉讼法说”的效果,则不仅能够有助于解决责任竞合问题,也可以真正实现最高人民法院所称“通过诉讼法上的特别处理”解决“旧实体法说……(在)请求权竞合情况下出现复数诉讼标的的问题”,达到消除“旧实体法说”适用缺陷的目标。
单纯合并是客观合并的原则形态,法院必须对全部的请求进行审理并分别作出判决,但对审理过程具有充分的诉讼指挥权。结合“诉讼法说”的特点,笔者认为可将合并的两个请求权视为一个整体来安排诉讼程序,设计上可以强制合并理论作为基础对单纯合并进行改造。强制合并不同于诉的任意合并,当事人和法院都不具有合并与否的选择自由,其原因在于联系密切的几个诉之间有通过合并实现公平保护和避免矛盾判决产生的需求。责任竞合中两个法律关系的存在不仅相互影响法律效果,还需要一并计算损害赔偿数额避免双重受偿,符合强制合并的理念。
我国当前虽然还没有强制合并的一般规范,但实践中也存在通过部分变动诉讼标的“旧实体法说”标准来实现强制合并效果的裁判,例如在诉讼系属阶段为实现强制合并目的误将禁止另行起诉与禁止重复起诉混用,又如在既判力问题上为避免矛盾裁判而从宽解释重复起诉中的“诉讼标的”概念。当然,宽泛的设置强制合并规则可能会因法院裁量标准不明确而减损当事人诉权和处分自由,但也应当看到对存在突出问题的个别明确情形下适用强制合并的效率优势。而且,相比于当前责任竞合“择一主张”的规则而言,在强制合并的限制下允许原告同时主张竞合责任仍然是对其实体权利和诉讼权利的升级保障。遵循设定的制度目标并基于已有的理论、实践基础,以下将分别从起诉立案、审判程序和分别起诉三个方面具体说明特殊单纯合并的设计细节。
2. 起诉立案
原告在向法院提交起诉状时,法院应当允许其同时主张侵权和违约责任,并可分别具体列明两项责任下对应的损害赔偿内容。当然实践中更常见的情形是原告仅从整体上叙述事实和理由,并统一给出一个诉请给付的数额,这种情况也无须要求原告必须分别说明清楚,而是可以在案件审理时详细查明。但为避免原告遗漏主张,在立案庭审查起诉状时,可以一般性地提示原告自行审查是否同时涉及侵权和合同法律关系,在涉及责任竞合时应当同时主张侵权和违约责任。此种释明并未针对具体案件事实,不涉及超出诉讼资料所作的“无中生有”的法律观点指出,而应属于帮助当事人了解诉讼制度、便利法院裁判的法律释明。同时,由于并未普遍承认“诉讼法说”,而是仅在违约责任和侵权责任竞合这一特定问题上尝试接近其效果,法官也无须承担过重释明负担。无论是学理上在讨论责任竞合问题时提出的法律观点指出义务还是从实务中的法律观点释明操作来看,在该特定问题上主动释明均无障碍。
责任竞合中诉讼请求数额可能有重合部分,诉讼请求法律关系性质也存在差异,故在合并时可能需要在诉讼费用和管辖上作特殊处理。我国诉讼费用和级别管辖的确定都与标的额挂钩,在责任竞合中确定诉讼标的额不能适用单纯合并通常采取的直接累加方式,但也不宜直接适用预备合并或选择合并时择取较高者作为标的额的方式,因为二者属于重合、包含或互斥中的何种关系是不确定的。实际上,从合并视角考虑标的额的做法反而走了弯路,“诉讼法说”下既然并不将责任竞合视为合并,在确认标的额时也可直接以原告声明中总的给付数额作为标的额。
对于违约之诉和侵权之诉在特殊地域管辖上的差异问题,可以通过合并管辖理论对二者冲突进行协调。原告只要基于违约之诉或侵权之诉能够使当前法院获得法定管辖权,则法院同时也可以管辖另一诉讼请求。例外问题在于,如果双方在合同中约定了排他性管辖,此时是否还可仅依据侵权之诉确定地域管辖。实践中法院对于合同中仲裁协议、管辖协议是否作用于侵权之诉有不同观点,最高人民法院有裁判认为构成竞合时侵权之诉应受仲裁协议约束,北京市高级人民法院则有裁判认为构成竞合时侵权之诉可以独立判断地域管辖。应当说,目前的理论和实务对这一问题的考虑都还不够充分,但特殊单纯合并促使法官需要在诉讼中直面请求权的相互影响,更有助于解决问题。
3. 审判程序
从实现全面评价和避免双重受偿出发,在一审程序,可以将审理环节划分为法律关系确认与损害赔偿计算两个部分。在第一步中,法院需要首先确认侵权法律关系和合同法律关系是否均确实存在。这一步的主要目的是将构成责任竞合与不构成责任竞合的情形区分开来。在客观合并中,法院可以通过行使诉讼指挥权的方式对审理程序进行灵活的合并与分离,例如在单纯合并时,法院可以先行解决各个请求共通的争议焦点。违约责任和侵权责任虽然在构成要件上并不存在明显的共通性,但对于构成责任竞合的情况,则需要注意请求权相互影响导致责任缓和等特殊的法律效果。对于不构成的情况,不成立的责任主张就不必进入第二步的计算。
在第二步中,法院可以根据具体损害的项目对其归属利益进行分类,并对接违约责任和侵权责任可赔偿的范围。例如在电车案件中,原告请求给付的内容可以包括因事故造成的人身损害(医疗费、误工费等等)、精神损害以及应当返还的车票费用,其中精神损害只能由侵权责任覆盖,车票费用只能基于解除合同要求返还,而人身损害则可以基于违约责任或侵权责任赔偿。过往在原告先后提起诉讼时如果需要分别作出判决,就难以处理重复计算同一损害的问题,但由于单纯合并在同一法院审理,且计算损害赔偿时是先就损害事实一并进行调查,再逐一判断损害是否可以得到支持,最后确定赔偿总数,由此可在判决中列明不重复的给付数额。在判决时,如果两项主张都胜诉的,主文中仅需写明给付总数;如果两项主张都败诉的,主文中可以一并判决驳回原告诉讼请求;如果主张一胜一败的,在写明给付数额后,应在主文中另行注明驳回不成立的主张。
单纯合并审理时,各项合并的诉讼请求原则上互不影响,可以分别判决、单独上诉。但在责任竞合中,违约责任和侵权责任基础事实关系密切、给付目的指向重合、法律适用相互影响,如果一、二审对于责任成立与否观点不一,则不仅在给付数额上调整起来比较复杂,对于请求权有相互影响的场合,还可能导致需要对未上诉的生效判决进行再审。因此,特殊单纯合并的竞合责任主张应当在强制合并的理念下视为一个整体,必须合一判决,也不得单独提起上诉。
4. 分别起诉
特定针对违约责任和侵权责任的释明可以设计为程式化的告知,不会过度增加法官负担,即使在立案阶段疏忽未能释明的,审判过程中法官也可释明当事人追加诉讼请求,因此完全缺少释明的状况应该较少发生,但仍需例外考虑缺少释明如何救济。同时,在诉讼标的识别标准“旧实体法说”下,原告是否合并仍有其处分自由,在经释明后仍未同时主张的,也需要考虑是否可以受理其嗣后诉讼请求。上述两项问题即可以合并考虑为,当原告就同一案件事实分别起诉违约责任和侵权责任时,应当如何处理。
首先,无论释明是否充分,在前诉诉讼系属中原告提起后诉时,都应当适用禁止另行起诉的规则。当前诉处于一审程序时,既可以由后受理法院依职权裁定移送至先受理法院合并审理,也可以在后诉法院裁定驳回的同时向当事人释明追加诉讼请求。当前诉业已处于二审程序中时,可参考我国台湾地区不视为变更诉讼请求的处理方式,允许法官在原告请求数额和案件证据资料范围内考虑不同请求权基础。这种做法表面上看与特殊单纯合并无关,但从理念上说同样来源于对德国“诉讼法说”效果的参考。
其次,如果前诉已经作出生效判决,则需要分情况进行讨论。从被告视角来看,如因请求权相互影响,而有原告未主张但对被告有利的法律关系时,被告可以主动提供证据和表明法律观点供法官裁判参考,故也不因原告不同时主张而导致被告不利。从原告视角来看,如果前诉立案和审理过程中并不缺少释明,应当考虑让原告承担由此造成的失权不利效果;但如果原告是因为缺少释明而未能同时主张,则在因相互影响涉及生效判决时,应允许原告申请再审撤销错误判决,仅仅涉及遗漏权利救济的,可以允许原告就剩余未判决部分另行起诉。
最后,无论对责任竞合采取何种合并规则,甚或将之视为同一标的,都存在法院因不了解诉讼实施状况而分别依不同法律关系作出生效判决之情况。若采诉讼标的诉讼法说,将基于竞合请求权的同一给付视为同一诉讼标的,当然落入禁止重复起诉范畴,对于已经作出的生效判决,如果既判力内容由此存在冲突,应构成再审事由。若不以之为同一诉讼标的,则分别起诉并不构成重复起诉,故在债务人实际履行判决前,不得仅以对方业已获取胜诉判决为由要求法院拒绝依法受理并作出裁判。但对于重复给付部分,债务人在履行判决之一后,应可在另一判决的执行程序中提出异议之诉,如因遗漏部分法律关系以致忽略相互影响,则应可同样申请再审。
结语
责任竞合程序问题的解决,不仅需要打破导致权利无法充分保障的“择一消灭”,还需要为实体法上“相互影响”的理论提供检验机会,而这最适宜通过回归客观合并的原始形态单纯合并来实现。结合责任竞合问题的特殊性,应以实现诉讼标的识别标准“诉讼法说”效果为目标,借鉴强制合并理论及相关实践经验,设计符合违约责任和侵权责任性质的特殊单纯合并规则。责任竞合制度的程序操作不仅是实体法理论的程序化问题,也生动体现了程序法安排对实体法理论进入司法实务审判的影响,“择一主张”或不合适的客观合并制度将限制实体法的充分保障和全面评价,合适的程序法安排才能帮助实体法责任竞合规则在个案中得到完善与改良。
需要承认,责任竞合是诉讼标的识别标准“旧实体法说”应用时的主要缺陷,但解决责任竞合程序问题的同时也就帮助适应当前司法实务的“旧实体法说”补齐了短板,使其在面对“诉讼法说”攻诘时也能作出回应,不致真正“走向坟墓”。本文所提及的特殊单纯合并主要旨在解决责任竞合中最典型但也最复杂的违约责任和侵权责任竞合问题,在责任竞合诸种情况中,单一主张赔偿不尽或未能考虑相互影响的情况是相对有限的。对于确定不发生相互影响的责任竞合(如物权请求权与合同请求权、物权请求权与侵权请求权等),可以通过选择合并的方式审理;对于在实体法上并不构成竞合,但在诉讼法上可以支持同一声明的不同请求权(如违约损害赔偿请求权与合同无效后财产返还请求权),可以通过预备合并的方式审理;对于不属于侵权与违约,但同样有适用相互影响可能的情形,则至少在法律适用存在争议时,应当选择单纯合并,保留通过当事人双方辩论和法官裁判形成案例积累的机会。例如,对于“不法原因给付”问题,德国法将其规定于《德国民法典》第817条,我国当前尚无成文法规定(《民法典》第985条缺省该项例外)。若给付之物的不当得利请求权和物上返还请求权发生竞合,物权请求权此时就需要受“不法原因给付禁止返还”法理约束。违约责任和侵权责任的竞合的程序处理方案虽然不一定在竞合问题的处理上具有绝对的普遍性,但也标志着该问题最难的关口,对该类典型责任竞合问题的解决,可以让“旧实体法说”的运用更有理论自信。